摘要:南瑞最新班车信息已经发布,包括最新的班车时间表和路线。乘坐南瑞班车的人们可以方便地获取最新的班车信息,以便更好地安排出行计划。南瑞班车信息更新及时,为人们的出行提供了极大的便利。
南瑞,一个充满活力与创新的地方,总是给你带来新鲜的出行消息,我们为大家带来了最新的班车信息,让你轻松掌握出行动态!
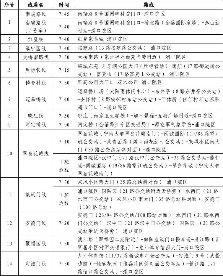
🔹【班车线路】🔹
市区至南瑞线路覆盖各大核心区域,直达南瑞各个重要地点。
南瑞内部线路为了满足内部居民的出行需求,我们增设了多条内部线路,覆盖小区、学校、商圈等。
🔹【发车时间】🔹
我们的班车服务时间从早上6:00开始,至晚上9:00结束,为了满足不同人群的需求,我们还设置了高峰时段和平峰时段的班次间隔。
🔹【票务信息】🔹
票价经济实惠,让你轻松出行。
购票方式支持现金购票、手机APP购票、自助售票机购票等,方便快捷。
优惠政策学生、老年人、残疾人等特定人群可享受优惠,记得携带相关证件哦!
🔹【班车特点】🔹
舒适度车辆宽敞舒适,座椅设计人性化,让你享受美好旅途。
安全性司机经过专业培训,拥有丰富的驾驶经验,确保你的出行安全。
准时性严格把控班车运行时间,确保准时发车,不再让你等待。
🔹【温馨提示】🔹
请提前到达班车停靠站点,以免错过班次。
携带好随身物品,确保出行顺利。
如遇特殊情况,请联系我们的工作人员,我们会尽力提供帮助。
🌟不仅如此,南瑞还有许多风景名胜、美食佳肴、文化活动和购物休闲场所等待你去探索,有了这份最新的班车信息,出行更加便捷,轻松到达你的目的地!
我们还将不断更新南瑞最新班车信息,以满足广大市民的出行需求,如果你有任何建议或意见,欢迎随时与我们联系,让我们一起努力,打造更美好的出行环境!✨
快来点赞、分享吧!让更多的人了解南瑞最新班车信息,一起享受出行的乐趣吧!😉🌟 #南瑞出行 #班车信息 #便捷出行 #享受生活 让我们共同开启轻松愉悦的旅程!



还没有评论,来说两句吧...