市政设施管理 第267页
伊藤美诚最新动态,世界乒坛发展与影响聚焦返回搜狐查看更多精彩内容

伊藤美诚最新动态,世界乒坛发展与影响聚焦返回搜狐查看更多精彩内容

伊藤美诚的最新状况聚焦于其在世界乒坛的发展与影响。作为一位备受瞩目的乒乓球选手,伊藤美诚的每一次表现都备受关注。她不断提升自己的实力,展现出强大的竞争力,在世界各大赛事中屡创佳绩。她的表现不仅影响着日本乒乓球队的整体...

乒坛新星伊藤美诚持续闪耀,最新动态与表现概览

乒坛新星伊藤美诚持续闪耀,最新动态与表现概览

伊藤美诚持续展现乒坛新星之光,表现备受瞩目。她的表现仍然十分出色,不断在比赛中展现出强大的实力和技艺。作为一位备受关注的乒乓球选手,伊藤美诚的最新状况表明她正在不断精进自己的技艺,持续闪耀于乒坛。本文为您深入剖析伊藤...

最新的国庆手抄报,最新的国庆手抄报,探索自然美景的旅行,寻找内心的平和

最新的国庆手抄报,最新的国庆手抄报,探索自然美景的旅行,寻找内心的平和

远离喧嚣,拥抱大自然国庆节期间,让我们走进大自然,享受那份特有的宁静与和谐,想象一下,在金色的田野上漫步,感受阳光的温暖,聆听风的轻吟,这一切都将让你的心灵得到彻底的放松,让你重新找回生活的节奏。发现自然美景,重拾内...

冠状病毒最新央视通报情况分析

冠状病毒最新央视通报情况分析

冠状病毒最新通报央视新闻报道,关于冠状病毒疫情的最新消息和动态,包括感染人数、治愈人数、死亡人数等方面的数据更新。报道内容全面客观,及时反映疫情进展和防控措施的实施情况,为广大民众提供权威可信的信息参考。提醒公众加强...

山东大连疫情最新通报,山东大连疫情最新通报与小巷中的独特风味探寻

山东大连疫情最新通报,山东大连疫情最新通报与小巷中的独特风味探寻

各位亲爱的朋友们,大家好!今天给大家带来一则关于山东大连的最新疫情通报,同时分享一个惊喜发现——隐藏在小巷中的特色小店,这里既有关于疫情的实用信息,也有关于美食的诱人故事,让我们一起探索这独特的城市角落吧!让我们关注...

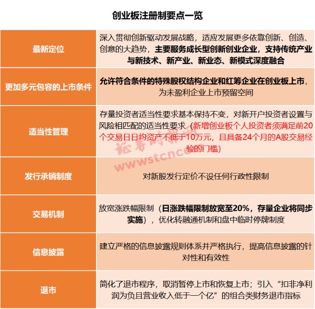
创业板交易最新规定详解,解读新规,把握市场变化动态

创业板交易最新规定详解,解读新规,把握市场变化动态

摘要:根据最新创业板交易规定,新规内容涵盖交易机制、投资门槛、信息披露等方面。新规旨在加强市场监管,提高投资者门槛,降低市场投机性交易,保护投资者利益。市场变化方面,新规将促进创业板市场健康发展,提高上市公司质量,推...

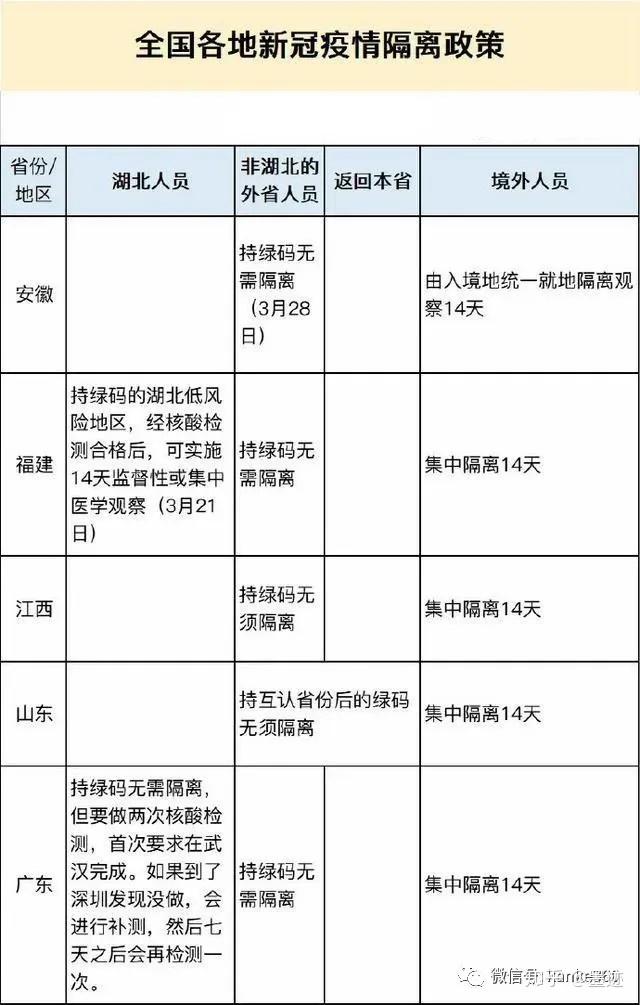
国家疫情最新隔离政策,重磅更新国家疫情最新隔离政策解读🔥🔥🔥

国家疫情最新隔离政策,重磅更新国家疫情最新隔离政策解读🔥🔥🔥

摘要:国家最新疫情隔离政策已经更新并引起广泛关注。根据最新政策,对于疫情隔离措施进行了重要调整,包括隔离时间的缩短、分类隔离的实施等。这一政策的调整旨在更好地平衡疫情防控和人民生活的需求,为公众提供更加明确和实用的指...

日本最新疫情数据报告更新,最新统计数据分析

日本最新疫情数据报告更新,最新统计数据分析

日本最新疫情数据统计摘要:根据最新数据,日本正在经历一场疫情。具体的统计数据正在不断更新中,包括感染人数、病例增长趋势、疫苗接种情况等。政府和相关机构正在采取一系列措施来应对疫情,包括加强疫苗接种计划、推广预防措施等...

巴西疫情最新数据,数字背后的温情与陪伴之路

巴西疫情最新数据,数字背后的温情与陪伴之路

巴西最新疫情数据显示确诊病例持续上升。在这个疫情故事中,数字背后展现了巴西人民的温情与陪伴。面对挑战,巴西社会积极应对,注重关爱与支持,共同抗击疫情。尽管数字令人担忧,但巴西人民的团结和坚定信念为抗击疫情注入了强大力...

巴西最新确诊病例数据与自然美景的治愈之旅

巴西最新确诊病例数据与自然美景的治愈之旅

巴西最新确诊病例数据正在持续更新中。尽管疫情严峻,巴西的自然美景却能带来治愈的力量。疫情与自然的美丽形成鲜明对比,提醒人们关注健康与自然的和谐共生。正在经历困难时刻的您,不妨通过欣赏巴西的自然美景来寻找心灵的慰藉。巴...

Top